|
tesseract++ 0.0.1
N-dimensional tensor library for embedded systems
|
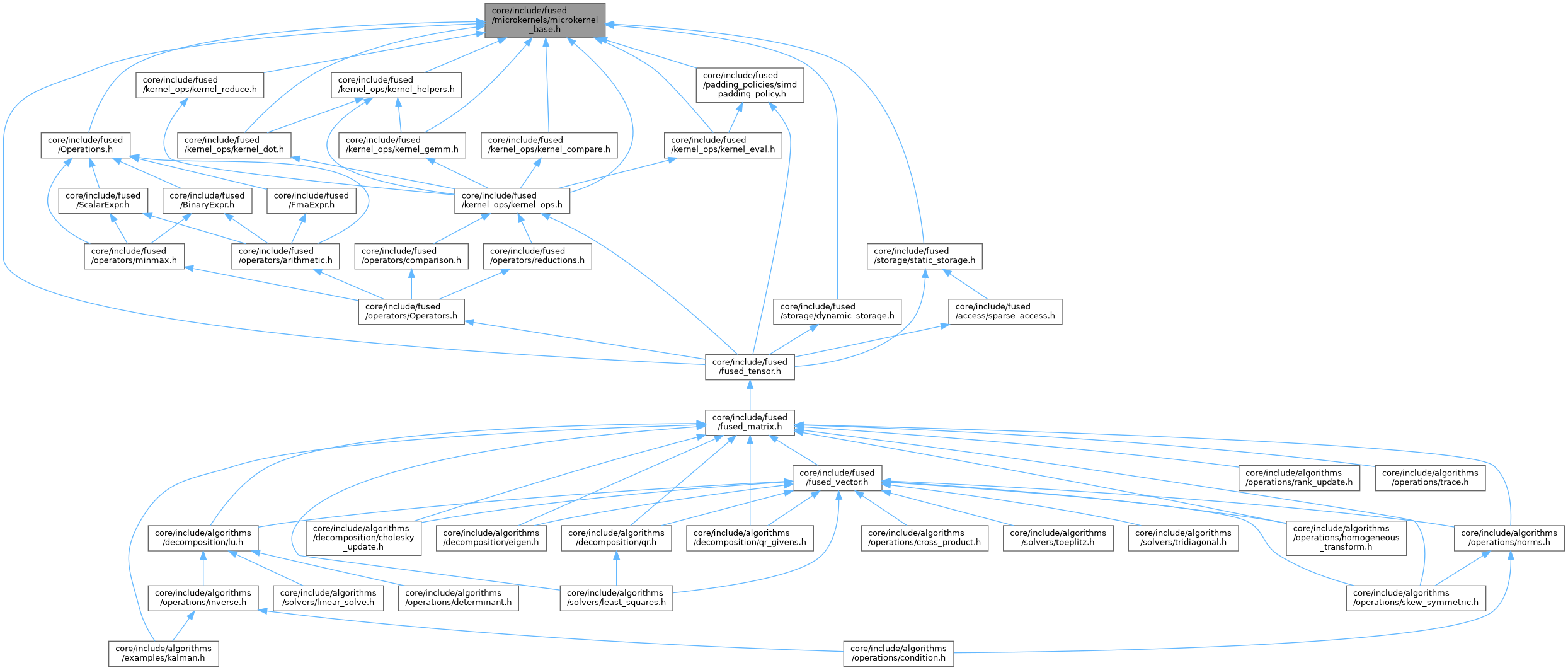
#include "config.h"#include "simple_type_traits.h"#include "fused/microkernels/generic/generic_microkernel.h"

Go to the source code of this file.
Classes | |
| struct | Microkernel< T, Bits, Arch > |
Typedefs | |
| using | DefaultArch = GENERICARCH |
Variables | |
| constexpr my_size_t | BITS = 0 |
| constexpr my_size_t | DATA_ALIGNAS = BITS / 8 |
| using DefaultArch = GENERICARCH |
|
constexpr |