|
tesseract++ 0.0.1
N-dimensional tensor library for embedded systems
|
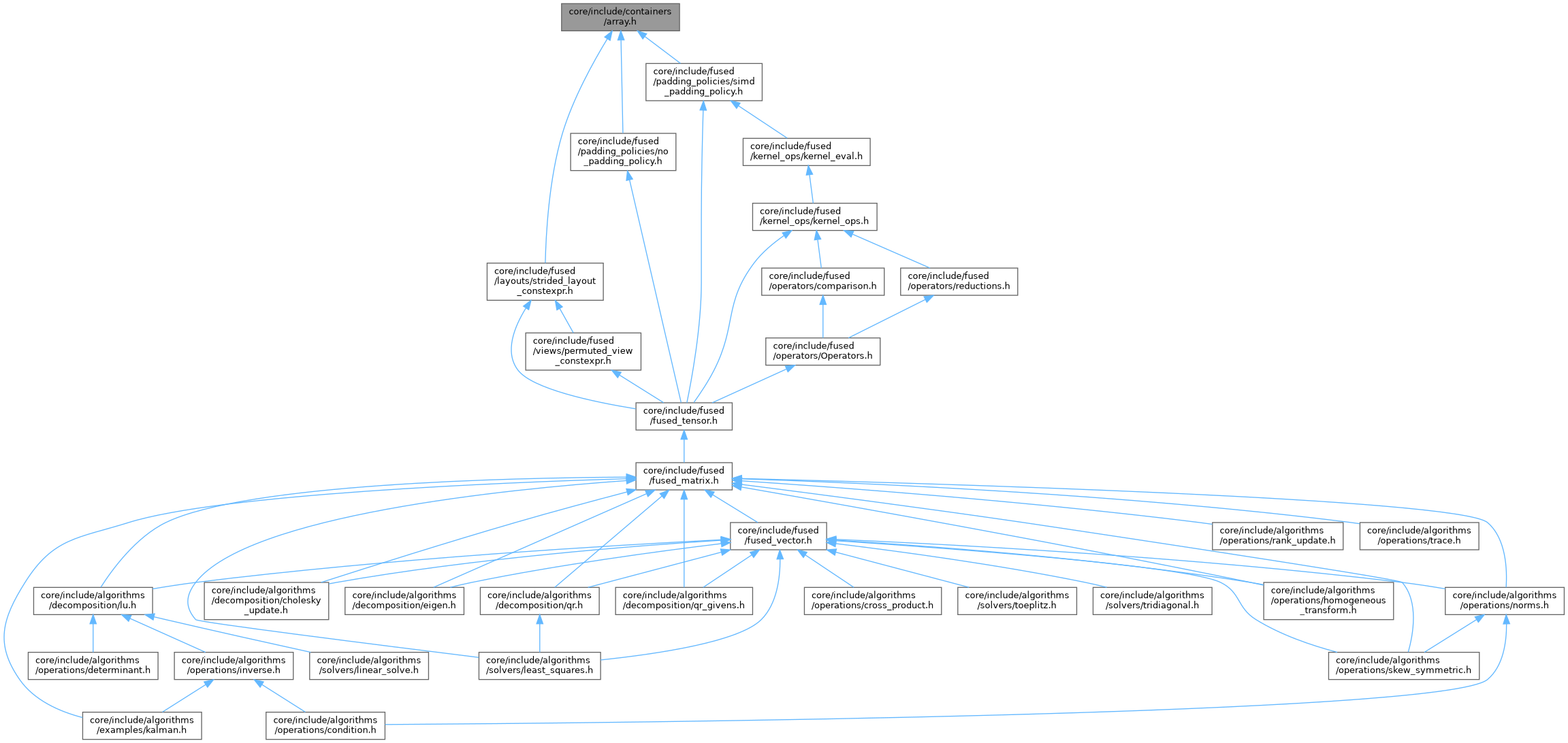
#include "config.h"

Go to the source code of this file.
Classes | |
| struct | Array< T, N > |
| Fixed-size array container for embedded systems. More... | |
| struct | Array< T, 0 > |
| Empty array specialization. More... | |
Functions | |
| template<typename T , typename... U> | |
| Array (T, U...) -> Array< T, 1+sizeof...(U)> | |