tesseract++
0.0.1
N-dimensional tensor library for embedded systems
Loading...
Searching...
No Matches
core
include
expression_traits
permuted_view_traits.h File Reference
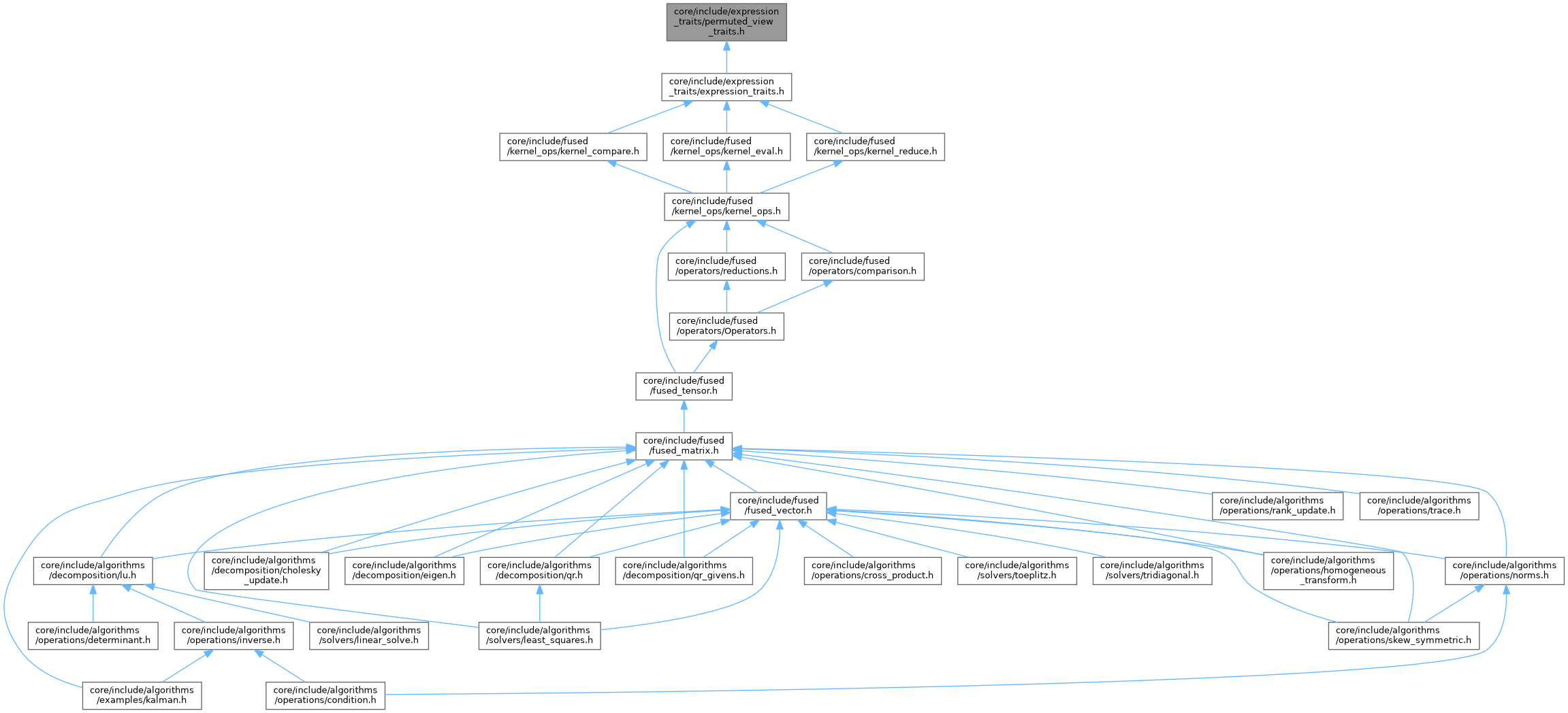
This graph shows which files directly or indirectly include this file:
Go to the source code of this file.
Generated by
1.9.8