|
tesseract++ 0.0.1
N-dimensional tensor library for embedded systems
|

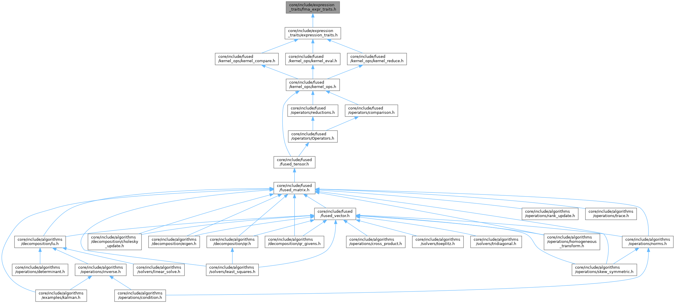
Go to the source code of this file.
Classes | |
| struct | expression::traits< FmaExpr< A, B, C, Op > > |
| struct | expression::traits< ScalarFmaExpr< EXPR, ScalarT, C, Op > > |
Namespaces | |
| namespace | expression |